seaborn#

import seaborn as sns
import numpy as np
import matplotlib.pyplot as plt
fonts = ['Microsoft YaHei', 'SimHei', 'SimSun', 'sans-serif']

sns.set_theme(
    style="whitegrid", 
    context="notebook", 
    palette="muted",
    font=fonts,
    rc={
        "axes.unicode_minus": False,   # 解决负号乱码
        "lines.linewidth": 2.5         # 线条加粗,更有质感
    }
)
plt.figure(figsize=(10,6))
<Figure size 1000x600 with 0 Axes>
<Figure size 1000x600 with 0 Axes>

seaborn 接口返回值:

  • ax: 表示单图,

  • Grid: 表示多图。

  • Figure:特例。聚类图不常见。 https://seaborn.pydata.org/tutorial.html

import seaborn as sns

ax = sns.scatterplot(x=[1, 2, 3], y=[4, 5, 6])  # 返回 Axes
print(ax)  # <AxesSubplot: ...>  
Axes(0.125,0.11;0.775x0.77)
../_images/ba68d55dc00b472f5bc863d1e9f228090d496378a88a6bcf892545e7505359ff.png
import numpy as np
import pandas as pd
zz = np.random.randn(3,3)
df = pd.DataFrame(zz)
sns.pairplot(df)
<seaborn.axisgrid.PairGrid at 0x21e4c143f50>
../_images/af162644935edfd7d21b9654369dcf2baa0d7666ba63e4a62203a8e9a4be460b.png

4.16.1 Seaborn与Matplotlib#

  • 如果是ax-level接口,返回ax对象; 如histplot、scatterplt

  • figure-level接口,返回网格对象,通过.figure, .axes获取; 如pairplot

import matplotlib.pyplot as plt 
plt.style.use('classic') 
%matplotlib inline 
import numpy as np 
import pandas as pd
# 创建一些数据 
rng = np.random.RandomState(0) 
x = np.linspace(0, 10, 500) 
y = np.cumsum(rng.randn(500, 6), 0) # 累积求和。  生成500*6矩阵,然后列聚合, 500*1
# 用Matplotlib默认样式画图 
plt.plot(x, y) 
plt.legend('ABCDEF', ncol=2, loc='upper left');
../_images/02215adcc79c90556e5a99c349eb85b544a3176dba3b3faebf7dabd53216d0a5.png
import seaborn as sns 
sns.set()
# 同样的代码,seaborn绘图
plt.plot(x, y) 
plt.legend('ABCDEF', ncol=2, loc='upper left');
../_images/cdb92963fd1de97bccc88dcbfba06a2b1168e2f8e2000c535454b08ba515fddf.png

更好看了seaborn

默认很多时候出发legend

1. 频次直方图、KDE和密度图:数据分布#

data = np.random.multivariate_normal([0, 0], [[5, 2], [2, 2]], size=2000) # 生成2000个二维正太分布点
data = pd.DataFrame(data, columns=['x', 'y']) 

for col in 'xy':  # 遍历xy列,  绘制x和y两个方向的hist
   plt.hist(data[col], density=True, alpha=0.5) # density=True 直方图面积和1
../_images/754be36503c775bf5bae8eb2b5d2d6e82c763520578a23753f710bbd26e2dfd4.png
for col in 'xy': 
    sns.kdeplot(data[col], fill=True) # KDE平滑图
../_images/f739aec0d20d3e5935884319c30f09856ac438181b4a7449b5ae26b29ed34931.png
sns.histplot (data['x'], kde=True) # 平滑图和直方图
sns.histplot (data['y'], kde=True);
../_images/2589465cabd012f0a16345a81f1e946bc3cef21229caefe4db84a06a3de5b24a.png

二维图

sns.kdeplot(data=data, x='x', y='y', fill=True)
<Axes: xlabel='x', ylabel='y'>
../_images/94a27ab9ad9a8751c73f5aef06cc8e2071adb56ab36388921889ef820b9a71ed.png
# 使用 jointplot 绘制二维数据的关系,  会带有变量的分布
sns.jointplot(data=data, x='x', y='y', kind='kde', fill=True)
<seaborn.axisgrid.JointGrid at 0x200443227b0>
../_images/adef5a481c12bd879c7867b2d2ac3399b6da644a258119fafd7cd18461212b74.png

2. 矩阵图: 多组2变量关系#

对多维数据可视化,常常需要所有两个变量的关系,探索不同维度之间的相关性。

iris = sns.load_dataset("iris") 
iris.head() 
sepal_length sepal_width petal_length petal_width species
0 5.1 3.5 1.4 0.2 setosa
1 4.9 3.0 1.4 0.2 setosa
2 4.7 3.2 1.3 0.2 setosa
3 4.6 3.1 1.5 0.2 setosa
4 5.0 3.6 1.4 0.2 setosa

sns.pairplot

  • kind: 图类型。 scatter默认。 ‘kde’平滑曲线

  • diag_kind=’kde’:对角线上的图用KDE代替直方图hist

  • hue : 按类别着色, 值为一个列名

  • palette: 调色方案. 如’deep’

  • height: 每个子图大小

  • aspect: 长宽比

sns.pairplot(iris, hue='species', height=2.5); # 直接一句代码即可
../_images/c0c836965aa22378ebf4f61894cd369685b90e36e50b489d9fa434d150361996.png

3. 分面频次直方图:按类别的直方图。 按类别分布#

tips = sns.load_dataset('tips') 
tips.head() 
total_bill tip sex smoker day time size
0 16.99 1.01 Female No Sun Dinner 2
1 10.34 1.66 Male No Sun Dinner 3
2 21.01 3.50 Male No Sun Dinner 3
3 23.68 3.31 Male No Sun Dinner 2
4 24.59 3.61 Female No Sun Dinner 4
tips['tip_pct'] = 100 * tips['tip'] / tips['total_bill'] # 小费占总账单的百分比。
 
grid = sns.FacetGrid(tips, row="sex", col="time", margin_titles=True) # 用于根据指定的分类变量来拆分数据,并生成一个 面板(facet) 图。
grid.map(plt.hist, "tip_pct", bins=np.linspace(0, 40, 15)); 
../_images/499a9c5531689f38562626acccff1d41cacacb1f13fe03a2b46cb57265de780e.png

4. 箱线图: 分位点#

  • 箱体:Q1-Q3分位点. 四分位距IQR = Q3 - Q1

  • 箱体里面横线:median

  • 须:非异常范围。端点默认为Q1 - 1.5 × IQRQ3 + 1.5 × IQR

  • 单独点:异常值

箱线图 缺点 在于盒子里看不到样本的数量. 使用stripplot 分类散点

catplot : categorical

with sns.axes_style(style='ticks'): 
    g = sns.catplot(x="day", y="total_bill", hue="sex", data=tips, kind="box") 
    g.set_axis_labels("Day", "Total Bill")
../_images/9f49b45a1798a0ea9176e5206311aab3b52b30b2b6cbed2e55da6276cb4e510a.png
titanic = sns.load_dataset('titanic')
sns.boxplot(data=titanic, x = 'class', y='age', hue='sex')
<Axes: xlabel='class', ylabel='age'>
../_images/b9f157d8d47dff9ce35940762fc6deba6455d5476949c2b9bb6bfa1a9622cf31.png

5. 联合分布#

# 使用 jointplot 创建 hexbin 图
with sns.axes_style('white'): 
    sns.jointplot(x="total_bill", y="tip", data=tips, kind='hex')
../_images/9bf293b1ad70dbe7c4dff084c79c2f36ffe7847f742b822c2bfd74793fb6970e.png
sns.jointplot(x="total_bill", y="tip", data=tips, kind='reg'); # 带回归拟合
../_images/eb7eb6a73cdad5edeea2e42fc92be7d11f55fee416cdf8b3fd04fa65dc8f30e9.png

6. 条形图: 每个分类统计#

planets = sns.load_dataset('planets') 
planets.head() 
method number orbital_period mass distance year
0 Radial Velocity 1 269.300 7.10 77.40 2006
1 Radial Velocity 1 874.774 2.21 56.95 2008
2 Radial Velocity 1 763.000 2.60 19.84 2011
3 Radial Velocity 1 326.030 19.40 110.62 2007
4 Radial Velocity 1 516.220 10.50 119.47 2009
# 使用 catplot 创建计数图
with sns.axes_style('white'): 
    g = sns.catplot(x="year", data=planets, aspect=2,  #aspect控制宽度
                    kind="count", color='steelblue')
    # 设置 x 轴标签的步长
    g.set_xticklabels(rotation=45, ha="right")
../_images/6ef69db9677ae7e335df52cc2064df019235c02ce5d66e7b8c7009b73463f3b2.png
# 使用 catplot 创建计数图,根据method字段着色
with sns.axes_style('white'): 
    g = sns.catplot(x="year", data=planets, aspect=4.0, kind='count', 
                    hue='method', order=range(2001, 2015)) # 指定年份

    # 设置 y 轴标签
    g.set_ylabels('Number of Planets Discovered')
../_images/5313fbd2d6ad8c7387754d437ecef1f6bf695a8c424d59409562cb36157788f7.png

7. 热图#

可以绘制相关系数矩阵

mat = np.random.rand(5, 5)
corrs = np.corrcoef(mat)
sns.heatmap(corrs)
<Axes: >
../_images/86cf0e67c43aca2839872c36c168868d2b9d5389a36b06fe801d21db27cab9db.png
# 生成 5x5 矩阵
mat = np.random.rand(5, 5)

# 绘制热图
sns.heatmap(mat, 
            square=True, 
            annot=True, 
            cbar=False,
            cmap="coolwarm",
            yticklabels = False
           ) # 正方形,显示数字,不显示colorbar
<Axes: >
../_images/57d4003d45d57b2e63c746367fdffbbb11809bdc20bb8592908f99a3bc661ebb.png

7. 等高线#

import seaborn as sns
import numpy as np
import matplotlib.pyplot as plt

# 生成数据
x = np.random.normal(size=1000)
y = np.random.normal(size=1000)

# 使用 seaborn 绘制等高线
sns.kdeplot(x=x, y=y, cmap='Blues', fill=True, thresh=0.05)
plt.title('Seaborn Contour Plot')
plt.show()
../_images/827955dc5a7ffb8885d3bfb0178956590a9c8b009ddd96dfb0ff1f77369e4d56.png

stripplot 条带/ 分类散点图#

tips = sns.load_dataset("tips")
ax = sns.stripplot(data=tips, x="total_bill", y="day")
../_images/d660931aa9d89b6cd31160da606d72f7898389537ef4c76b0c4efb3615f211fe.png

8. lineplot 折线图#

import seaborn as sns
import matplotlib.pyplot as plt

# 示例数据
data = {
    'x': [1, 2, 3, 4, 5],
    'y': [5, 7, 6, 8, 7]
}

# 画折线图
sns.lineplot(x=data['x'], y=data['y'])

plt.title('简单折线图')
plt.xlabel('X轴')
plt.ylabel('Y轴')
plt.tight_layout()
../_images/4d64b727af5ab3c41f50e9cc0ee8a12d5489dfd522653e90159f30d0625617f2.png

KdePlot 核密度估计#

  • Kernel Density Estimate

  • 平滑了样本直方图

  • 支持单变量,双变量

    • 单变量就是线, 山丘

    • 双变量就是等高线, 圈越小越密集,概率越大

geyser = sns.load_dataset("geyser")
sns.kdeplot(data=geyser, x="waiting", y="duration")
<Axes: xlabel='waiting', ylabel='duration'>
../_images/5a35f18b32aa7c135b144cc11c700d5d6dcd14fc030a7dfa991b75205e36eb91.png
sns.kdeplot(
    data=geyser, x="waiting", y="duration", hue="kind", fill=True,
)
<Axes: xlabel='waiting', ylabel='duration'>
../_images/f14ae03521d5b5c3c0a450dd5342e277666fb17612335b69dc893998ba22252e.png

注意的是如果 标签hue数量差别大,那么会导致数量少的特征不明显。

  • 这往往不符合我们的本意

tips = sns.load_dataset('tips')
tips
total_bill tip sex smoker day time size
0 16.99 1.01 Female No Sun Dinner 2
1 10.34 1.66 Male No Sun Dinner 3
2 21.01 3.50 Male No Sun Dinner 3
3 23.68 3.31 Male No Sun Dinner 2
4 24.59 3.61 Female No Sun Dinner 4
... ... ... ... ... ... ... ...
239 29.03 5.92 Male No Sat Dinner 3
240 27.18 2.00 Female Yes Sat Dinner 2
241 22.67 2.00 Male Yes Sat Dinner 2
242 17.82 1.75 Male No Sat Dinner 2
243 18.78 3.00 Female No Thur Dinner 2

244 rows × 7 columns

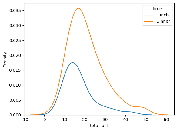
sns.kdeplot(
    data = tips,
    x = 'total_bill',
    hue = 'time'
)
<Axes: xlabel='total_bill', ylabel='Density'>
../_images/d5cc44d6606353d4febb7e020ffe335029b4c66586f20adfe770f20359989401.png
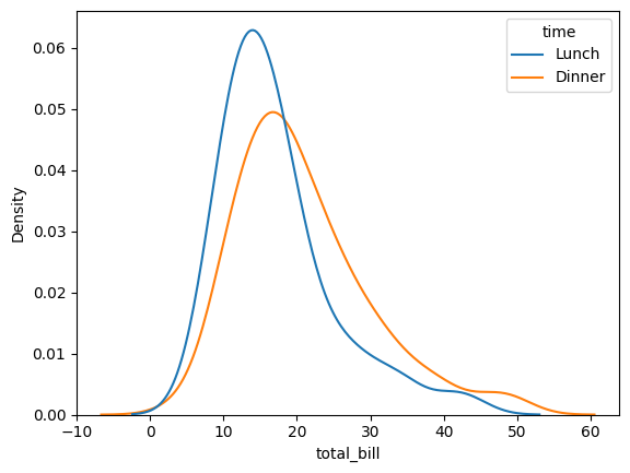
sns.kdeplot(
    data = tips,
    x = 'total_bill',
    hue = 'time',
    common_norm = False
)
<Axes: xlabel='total_bill', ylabel='Density'>
../_images/4506610edbf1468347f63a1cd70125ca4ccd8feb2d1069018fccb58f8e39d88a.png

barplot#

分类的频率图, 显示误差。 看不到计数

flights = sns.load_dataset(name='flights')
flights.head()
year month passengers
0 1949 Jan 112
1 1949 Feb 118
2 1949 Mar 132
3 1949 Apr 129
4 1949 May 121
sns.barplot(flights, x="passengers", y="year", orient="y")
<Axes: xlabel='passengers', ylabel='year'>
../_images/5f3363bf0f3e79f04d9fb69bae6488afb30c457c263b2bd96aaa8e4fedc1d22e.png

pointplot 点图#

将每组数据转为一个点:均值及误差

penguins = sns.load_dataset(name='penguins')
penguins.head()
species island bill_length_mm bill_depth_mm flipper_length_mm body_mass_g sex
0 Adelie Torgersen 39.1 18.7 181.0 3750.0 Male
1 Adelie Torgersen 39.5 17.4 186.0 3800.0 Female
2 Adelie Torgersen 40.3 18.0 195.0 3250.0 Female
3 Adelie Torgersen NaN NaN NaN NaN NaN
4 Adelie Torgersen 36.7 19.3 193.0 3450.0 Female
sns.pointplot(data=penguins, x="species", y="body_mass_g")
<Axes: xlabel='species', ylabel='body_mass_g'>
../_images/901446210e9714a1583d00071df72ca7a519daf744c95169fb1aad9b6faa7ebe.png
sns.pointplot(data=penguins, x="island", y="body_mass_g", hue="sex")
<Axes: xlabel='island', ylabel='body_mass_g'>
../_images/c58de36417c94d4360bda2cfe466b50a0bbc598042d884df249bb1fc8f282c19.png

countplot 计数图#

sns.countplot(titanic, x="class", hue="survived", stat="percent")
---------------------------------------------------------------------------
NameError                                 Traceback (most recent call last)
Cell In[1], line 1
----> 1 sns.countplot(titanic, x="class", hue="survived", stat="percent")

NameError: name 'sns' is not defined

Pairgrid 成对关系网格#

  • 搭建了网格框架,需要调用map自行塞入

  • map传递的是双变量函数。func(x,y)

penguins = sns.load_dataset('penguins')
g = sns.PairGrid(penguins)
g.map(sns.scatterplot)
<seaborn.axisgrid.PairGrid at 0x1cf49d42e40>
../_images/cc96d87f9d915e37616a7250be813d91d052d8514decb48cc2a6916b98e9a1c7.png
g = sns.PairGrid(penguins)
g.map_diag(sns.histplot) # 对角线
g.map_offdiag(sns.scatterplot) # 非对角线
<seaborn.axisgrid.PairGrid at 0x1cf8b839590>
../_images/9864e30483addffe1c99906b58be04de8d71b892bb82c70ba1db557e7f58a276.png
g = sns.PairGrid(penguins, diag_sharey=False)
g.map_upper(sns.scatterplot) # 散点
g.map_lower(sns.kdeplot) # 分布
g.map_diag(sns.kdeplot) # 分布
<seaborn.axisgrid.PairGrid at 0x1cf8c75de50>
../_images/eb0a9042d29b7d0abb7f9aeb0a98ef070ddfec174a38241b13ef00bd9f034ed8.png

自定义函数

  • func(x,y, **kwargs)

import numpy as np
import matplotlib.pyplot as plt
def plot_crr(x, y, **kwargs):
    r = np.corrcoef(x, y)[0][1]
    ax = plt.gca() # 获取当前坐标轴
    ax.annotate(f"r = {r:.2f}", xy=(0.5, 0.5), xycoords=ax.transAxes, 
                ha='center', fontsize=12, fontweight='bold')
penguins = penguins.dropna()
g = sns.PairGrid(penguins, diag_sharey=False)
g.map_upper(sns.scatterplot) # 散点
g.map_lower(plot_crr) # 相关系数
g.map_diag(sns.kdeplot) # 分布
<seaborn.axisgrid.PairGrid at 0x1cf8b2f32f0>
../_images/783b7657923e76ec926644e94e140263dab8db1bbf2014fef2b62ad2a71885af.png

## 案例:探索马拉松比赛成绩数据

data = pd.read_csv('marathon-data.csv') 
data.head() 
age gender split final
0 33 M 01:05:38 02:08:51
1 32 M 01:06:26 02:09:28
2 31 M 01:06:49 02:10:42
3 38 M 01:06:16 02:13:45
4 31 M 01:06:32 02:13:59
data.dtypes
age        int64
gender    object
split     object
final     object
dtype: object

默认情况下, 时间都会转为字符串对象,我们需要转换位时间类型

def convert_time(s):
    # 分割并转换时、分、秒为整数
    h, m, s = map(int, s.split(':'))  
    # 将时分秒转换为timedelta格式
    return pd.to_timedelta(f"{h}h {m}m {s}s")
data = pd.read_csv('marathon-data.csv', converters={'split':convert_time, 'final':convert_time})  # 导入时,就传入转换函数
data.head() 
age gender split final
0 33 M 0 days 01:05:38 0 days 02:08:51
1 32 M 0 days 01:06:26 0 days 02:09:28
2 31 M 0 days 01:06:49 0 days 02:10:42
3 38 M 0 days 01:06:16 0 days 02:13:45
4 31 M 0 days 01:06:32 0 days 02:13:59
data.dtypes
age                 int64
gender             object
split     timedelta64[ns]
final     timedelta64[ns]
dtype: object
data['split_sec'] = data['split'].astype(int) / 1E9 
data['final_sec'] = data['final'].astype(int) / 1E9 
data.head() 
age gender split final split_sec final_sec
0 33 M 0 days 01:05:38 0 days 02:08:51 3938.0 7731.0
1 32 M 0 days 01:06:26 0 days 02:09:28 3986.0 7768.0
2 31 M 0 days 01:06:49 0 days 02:10:42 4009.0 7842.0
3 38 M 0 days 01:06:16 0 days 02:13:45 3976.0 8025.0
4 31 M 0 days 01:06:32 0 days 02:13:59 3992.0 8039.0
 with sns.axes_style('white'):
    g = sns.jointplot(x="split_sec", y="final_sec", data=data, kind='hex')
    g.ax_joint.plot(np.linspace(4000, 16000), np.linspace(8000, 32000), ':k') # 添加一条虚线: 
../_images/8d3a6e4945053ec27e08e25d5385bd936bb7d74a5e3c52976ee4edad978d4c45.png

虚线表示这个人上半程时间和下半程时间一样。 但是显然,后半程更加耗时,越跑越慢。

现在衡量后半程加速的程度,小于0表示时后半程加速选手

data['split_frac'] = 1 - 2 * data['split_sec'] / data['final_sec'] 
data.head() 
age gender split final split_sec final_sec split_frac
0 33 M 0 days 01:05:38 0 days 02:08:51 3938.0 7731.0 -0.018756
1 32 M 0 days 01:06:26 0 days 02:09:28 3986.0 7768.0 -0.026262
2 31 M 0 days 01:06:49 0 days 02:10:42 4009.0 7842.0 -0.022443
3 38 M 0 days 01:06:16 0 days 02:13:45 3976.0 8025.0 0.009097
4 31 M 0 days 01:06:32 0 days 02:13:59 3992.0 8039.0 0.006842
sns.displot(data['split_frac'], kde=False); 
plt.axvline(0, color="k", linestyle="--");
../_images/57d1e534363ca2cdca7532ef6b89a0158d68588187a501715655841eb6cde99a.png
sum(data.split_frac < 0) 
251

可以看到,4万名仅仅有250名时后半程加速选手。

那探究这与其他变量是否有相关性

g = sns.PairGrid(data, vars=['age', 'split_sec', 'final_sec', 'split_frac'], 
                 hue='gender', palette='RdBu_r')  # pairplot自由版
g.map(plt.scatter, alpha=0.8) 
g.add_legend();
../_images/8fafb7a944f0b82bb02c4682a23ea5bd1bdcc8995081ff408826117b76eb7282.png

没看出什么相关性

对比男女选手差异:

sns.kdeplot(data.split_frac[data.gender=='M'], label='men', fill=True) 
sns.kdeplot(data.split_frac[data.gender=='W'], label='women', fill=True) 
plt.legend()
<matplotlib.legend.Legend at 0x2bd627f9f10>
../_images/931ffd5371806d2a396827e876b8cf515bc12e8cc2d8e58703b741de1f54da56.png

男女的后半程加速系数 几乎都是双峰分布

分开来看

sns.violinplot(x="gender", y="split_frac", hue="gender", data=data, 
               palette=["lightblue", "lightpink"], legend=False)
<Axes: xlabel='gender', ylabel='split_frac'>
../_images/ac4cf8659e6f2c812be7b5eb4f359cae18ed4883035330807a36ac805be5726f.png

通过年龄段再看看

data['age_dec'] = data.age.map(lambda age: 10 * (age // 10)) 
data.head() 
age gender split final split_sec final_sec split_frac age_dec
0 33 M 0 days 01:05:38 0 days 02:08:51 3938.0 7731.0 -0.018756 30
1 32 M 0 days 01:06:26 0 days 02:09:28 3986.0 7768.0 -0.026262 30
2 31 M 0 days 01:06:49 0 days 02:10:42 4009.0 7842.0 -0.022443 30
3 38 M 0 days 01:06:16 0 days 02:13:45 3976.0 8025.0 0.009097 30
4 31 M 0 days 01:06:32 0 days 02:13:59 3992.0 8039.0 0.006842 30
men = (data.gender == 'M') 
women = (data.gender == 'W') 

with sns.axes_style(style=None): 
    sns.violinplot(x="age_dec", y="split_frac", hue="gender", data=data, split=True, inner="quartile", 
                   palette=["lightblue", "lightpink"], legend=True)
../_images/859d7cc82f21ce7f7c905c7e9d48624011f91500a09b69f9f0a43f1d0015b6ea.png

可以看到 20-50岁,男性选手 后半程加速系数的分布 更加松散。 80以上的女选手发挥比80以上男选手发挥好得多

(data.age > 80).sum() 
np.int64(7)

这是因为80以上样本太少了

观察是哪些选手的 后半程加速系数 小于0

# Lmplot绘制散点图,并拟合直线。  col表示根据gender划分两个子图,
g = sns.lmplot(x='final_sec',y= 'split_frac', col='gender', data=data, 
                       markers=".", scatter_kws=dict(color='c')) 
g.map(plt.axhline, y=0.1, color="k", ls=":");
../_images/93499061da46c3fafadafdaa91bb4352b8774a58b3d4f28386433747db96afd5.png

发现后半程加速选手的成绩都在15000秒内。

https://seaborn.pydata.org/generated/seaborn.heatmap.html